举报投诉

协会工作

协会工作

通知公告 协会新闻 会员风采 领导致辞 期刊杂志

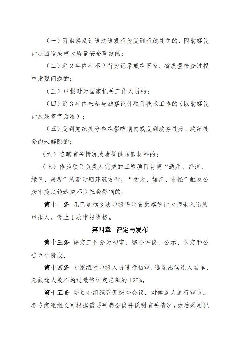
关于印发《吉林省工程勘察设计大师评定办法》的通知

2025-09-26

 

吉勘设协〔2025〕13号


各勘察设计单位、高等院校:

为加强我省工程勘察设计人才队伍建设,推动勘察设计行业高质量发展,在广泛征求意见建议基础上,我会制定了《吉林省工程勘察设计大师评定办法》,现予以印发施行。

附件:《吉林省工程勘察设计大师评定办法》

 

                               吉林省勘察设计协会

                              2025年9月23日

吉林省工程勘察设计行业大师评定办法【终】_01.jpg

吉林省工程勘察设计行业大师评定办法【终】_02.jpg

吉林省工程勘察设计行业大师评定办法【终】_03.jpg

吉林省工程勘察设计行业大师评定办法【终】_04.jpg

吉林省工程勘察设计行业大师评定办法【终】_05.jpg

吉林省工程勘察设计行业大师评定办法【终】_06.jpg

吉林省工程勘察设计行业大师评定办法【终】_07.jpg

吉林省工程勘察设计行业大师评定办法【终】_08.jpg

吉林省工程勘察设计行业大师评定办法【终】_09.jpg

吉林省工程勘察设计行业大师评定办法【终】_10.jpg

吉林省工程勘察设计行业大师评定办法【终】_11.jpg吉林省工程勘察设计行业大师评定办法【终】_12.jpg吉林省工程勘察设计行业大师评定办法【终】_13.jpg吉林省工程勘察设计行业大师评定办法【终】_14.jpg

吉林省工程勘察设计行业大师评定办法【终】_15.jpg

吉林省工程勘察设计行业大师评定办法【终】_16.jpg

附件:吉林省工程勘察设计行业大师评定办法.docx

备案信息

吉ICP备19002875号-1

协会公众号

主办单位:吉林省勘察设计协会

地址:长春市贵阳街287号建设大厦13楼1301室

邮编:130000

电话:0431-82752400、82752411、88045880

Email:sjxh400@163.com

网址:http://www.jlskcsjxh.com

QQ群:143529725

技术支持:吉林地标信息技术有限公司

邮 编:130000

吉公网安备 22010302000399号